產品目錄
液體渦輪流量計
液體流量計
水流量計
油流量計
氣體渦輪流量計
橢圓齒輪流量計
電磁流量計
渦街流量計
蒸汽流量計
孔板流量計
旋進旋渦流量計
熱式氣體質量流量計
轉子流量計
浮子流量計
靶式流量計
氣體流量計
超聲波流量計
磁翻板液位計
浮子液位計
浮球液位計
玻璃管液位計
雷達液位計
超聲波液位計
投入式液位計
壓力變送器
差壓變送器
液位變送器
溫度變送器
熱電偶
熱電阻
雙金屬溫度計
推薦產品
聯系我們
- 金湖凱銘儀表有限公司
- 聯系電話:15195518515
- 在線客服:1464856260
- 電話:0517-86801009
- 傳真號碼:0517-86801007
- 郵箱:1464856260@qq.com
- 網址:http://www.527yx.cn
- 地址:江蘇省金湖縣理士大道61號
智能渦輪流量計常見故障及排除
發布時間:2021-05-28 01:57:54??點擊次數:2425次
1 機械部分故障
1)漏液。如流量有較大偏差,應檢查流量計安裝的密封性。
2)整流器堵塞。當流量和壓力明顯降低時,有可能是前整流器被雜質堵塞,需清理整流器。
3)葉輪損壞。讀數偏差的另一原因可能是由于葉輪的損壞,在經過長期使用后,葉輪會出現折斷,流體經過葉輪時流量不均勻,必須更換傳感器。
4)軸承損壞。一般情況下,當流量計使用一段時間后,*容易損壞的機械部件是流量計軸承。根據維護周期的統計來看,建議在兩年的使用期內定期清洗或更換軸承。
5)磁感應元件損壞。磁感應元件損壞后,流量計不能真實的把通過的量值反映到讀數上,此時應更換。
2 電子裝置部分
1)流量計應可靠的接地,使用規定的電源,以防燒毀內部元件。
2)流量計接通電源后無信號。*先應檢查電源與輸出線連線是否正確;再提高介質流量,滿足流量計的起始流量大小;*后檢查流量計的脈沖輸出方式是否選用正確。
3)流量計瞬時流量顯示為零。此時應檢查前置放大器是否正常。
4)流量計瞬時流量不穩定。可能的原因是接地不良或傳感器葉輪轉速不穩定。
5)流量計小流量時無信號。應檢查流量計下限截止頻率。
6)流量計液晶屏無顯示。檢查電池電量或更換受損的液晶顯示屏。也有可能是接線錯誤導致主電路板燒毀而無顯示,此時應更換線路板。
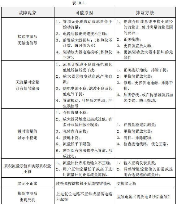
3 智能渦輪流量計的常見故障及排除方法見表:

上一篇:lwgy渦輪流量計數據清零下一篇:智能渦輪流量計怎么調試
相關資訊
- 智能型渦輪流量計在安裝時需要的注意事項及現場布線要求
- 智能型渦輪流量計常見的四類故障與技巧解決方法
- 關于智能型渦輪流量計接線方式與操作方式及接線方式
- 智能渦輪流量計說明書
- 智能渦輪流量計不顯示流量
- 智能渦輪流量計安裝要求
- 智能型液體渦輪流量計的基本原理與結構應用
- 智能渦輪流量計常見故障及排除
- 智能渦輪流量計怎么調試
- 智能渦輪流量計尺寸
- 智能渦輪流量計量程范圍
- 智能渦輪流量計使用方法
- 智能型渦輪流量計的結構原理
- 一種基于HART總線的智能渦輪流量計分析介紹
- 智能型渦輪流量計在航空煤油流量檢定的選型及直管段長度確定
- 液體智能渦輪流量計價格,脈沖渦輪流量計
- 智能渦輪流量計價格
- 智能液體渦輪流量計,液體渦輪流量計廠家價格
- 智能液體渦輪流量計的傳感器保養措施及內部部件的維護
- 關于智能渦輪流量計的選型要求與標準
- 智能型渦輪流量計
- 智能型液體渦輪流量計
- 液體智能渦輪流量計
- 智能液體渦輪流量計
- 智能渦輪流量計廠家,數顯渦輪流量計
- 智能液體渦輪流量計,脈沖輸出渦輪流量計
- 智能型渦輪流量計,高溫渦輪流量計
- 智能型液體渦輪流量計,液體渦輪流量計價格
- 智能渦輪流量計廠家,脈沖輸出渦輪流量計
- 智能渦輪流量計廠家,分體式渦輪流量計

